******Betway88必威|西汉姆联官方合作伙伴
现在是:
 设为首页   加入收藏
English Version
betway88西汉姆联
 首页     学院概况     bw必威西汉姆联     本科教育     研究生培养     科学研究     必威西汉姆联     创新创业     校语言文字委员会 
学院公告

 学院公告 
 图片新闻 
 学院新闻 
通知通告 more>>
当前位置: 首页>>学院公告>>正文
betway88西汉姆联关于申报2023年本科教育教学研究与改革项目暨本科教学工程项目拟推荐项目公示
2022-10-28 21:12 吴云    (阅读:)

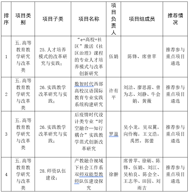
根据《教务发〔202219-关于开展2023年本科教育教学研究与改革项目暨本科教学工程项目申报工作的通知的相关要求,由个人自愿申请,经学院初评后,现将学院拟推荐情况予以公示,具体如下:



如有异议,请在公示期内实名提供书面异议和必要的相关证明材料。

公示期:20221028日至20221030

联系电话:028-84833560

联系人:吴 云


关闭窗口
     

地址:四川省成都市龙泉驿区阳光城幸福路10号  邮编:610103  电子邮件:whysbgs@cuit.edu.cn
copyright©  2026 Betway88必威|西汉姆联官方合作伙伴 版权所有